1、前言
项目中需要使用到电子签名的功能,经过调研决定使用腾讯电子签。官网:腾讯电子签-电子合同-腾讯在线合同签约平台
2、接入流程
2.1 结合业务需求确定接入方式。
腾讯电子签产品很多,具体需要提前阅读官网或者联系售前客户之类的了解。本人在项目中接入方式是通过模板方式发起,其中模板是在腾讯的电子签工作台画好的。(也可以放在本地,通过文件上传的形式,然后发起)
2.2 首先登录腾讯电子签工作台。
(以下以测试环境为例,正式环境需要企业认证注册,然后进入控制台。)

点击创建模板,上传合同模板(对应系统中的会诊病例),word和pdf都行。

添加签署区,设置一些属性(控件)名称,在调用接口时,要传参填充数据。

在要签名的地方,添加签署控件,以个人签名为例。

设置签署流程时,注意在添加签署人时,要注意选择个人,然后签署区要选择已添加好的签署方名称,特别是多个专家的场景,一定要把签署区和对应签署的专家绑定起来。

多个签署人,可以指定是否按顺序签署。注意调用腾讯接口时,默认是按顺序签署的,不按顺序,需要显示设置unorder=true参数值。

最后保存,得到模板id,这个在调用接口是必要的参数。

2.3 获取调用腾讯接口的必要参数配置。

签名验证token,在调用API时,需要携带**secretToken
回调的加密key,以及回调的url地址。

secretId. 腾讯云ak/sk (secretId/secretKey)调用API的密钥对,通过腾讯云后台CAM控制台获取
secretKey.腾讯云ak/sk (secretId/secretKey) 调用API的密钥对,通过腾讯云后台CAM控制台获取

还需要一个经办人id即管理员用户id或者员工用户id,电子签控制台获取。在更多–》组织管理可以得到。

最后就是腾讯云API域名地址:
测试环境:endPoint = “ess.test.ess.tencent.cn”,fileServiceEndPoint = “file.test.ess.tencent.cn”
正式环境:endPoint = “ess.tencentcloudapi.com”,fileServiceEndPoint = “file.ess.tencent.cn”
2.4 对接腾讯SDK,进行业务开发
2.4.1 引入依赖
项目中接入腾讯云SDK:使用最新的版本。


2.4.2 通过模板发起合同接口调用的主要流程

在获取到签署流程链接后,返回给前端,生成二维码在页面展示,不使用发送短信的方式。
2.4.3 核心代码
TxElectronicSignatureConfig,对接腾讯SDK所需要的各种配置。

TxElectronicSignatureClient,api交互的客户端。

TxElectronicSignatureApi,项目中主要涉及到的api方法。

TxElectronicSignatureService,对接的业务逻辑处理方法

TxElectronicSignatureController,对外提供的接口

3、示例
项目接口及数据对象说明
需要写明接口名称和接口访问path;数据对象需要明确写出对象定义字段和描述;做了哪些模板;
3.1创建医疗会诊电子签流程接口
| 名称 | 内容 | 说明 |
|---|---|---|
| 接口名称 | /txqian/createConsFlowByTemplate | |
| 请求方式 | POST | POST提交数据 |
请求报文格式
| 参数名称 | 参数中文名称 | 参数类型 | 是否必填 | 备注 |
|---|---|---|---|---|
| adviceForm | 表单信息 | Obejct | 是 | MedAdviceForm类型 |
| diagnAdvice | 签署人的诊断建议 | List |
是 | 与 approvers 中签署人顺序保持一致 |
| flowName | 流程名称 | String | 是 | 长度限制为1~200个字符 |
| approvers | 签署人信息 | List |
是 | |
| customData | 自定义参数 | String | 是 | json格式,回调接口会透传 |
| MedAdviceForm参数名称 | 中文名称 | 参数类型 | 是否必须 | 备注 |
|---|---|---|---|---|
| patientName | 患者姓名 | String | 是 | |
| sex | 患者性别 | String | 是 | |
| age | 患者年龄 | String | 是 | |
| consType | 会诊类型 | String | 是 | |
| followupFlag | 会诊类别 | String | 是 | 初诊,复诊 |
| isUrgent | 申请类型 | String | 是 | 普通,急诊 |
| medCenterCode | 会诊单位 | String | 是 | |
| applyTime | 申请日期 | String | 是 | |
| consTime | 会诊时间 | String | 是 | |
| experts | 专家 | String | 是 | 多个专家逗号分隔 |
| preDiagnosis | 初步诊断 | String | 是 |
| TxFlowCreateApprover参数名称 | 中文名称 | 参数类型 | 是否必须 | 备注 |
|---|---|---|---|---|
| approverName | 签署方的姓名 | String | 是 | 真实姓名 |
| approverMobile | 签署方的手机号 | String | 是 | 真实手机号 |
| approverType | 签署方的类型 | Long | 是 | 0:企业B端,1:个人C端。 3:企业B端静默(自动)签署,无需签署人参与,自动签署可以参考自动签署使用说明文档。7:个人C端自动签署,适用于个人自动签场景 |
| notifyType | 签署人通知类型 | String | 是 | sms:短信,none:无 |
报文响应格式:
| 参数名称 | 参数中文名称 | 参数类型 | 是否一定存在 | 参数说明 | 备注 |
|---|---|---|---|---|---|
| currTime | 服务器时间 | Long | 是 | 时间戳 | |
| message | 返回消息 | string | 否 | ||
| state | 状态码 | int | 是 | 1000:成功 | |
| data | 数据 | Object | 否 | FlowReturnModel类型 |
| FlowReturnModel参数 | 中文名称 | 参数类型 | 是否必须 | 备注 |
|---|---|---|---|---|
| flowId | 流程id(合同id) | String | 是 | |
| signUrl | 合同签署url | String | 是 | 跳转小程序的签署链接的有效期为90天,超过有效期链接不可用 |
| downloadUrl | 合同下载url | String | 是 | 有效期5分钟 |
响应示例:
{
“state”: 1000,
“message”: “”,
“currTime”: 1,
“data”: {
“flowId”: “”,
“signUrl”: “”,
“downloadUrl”: “”
}
}
目前共创建了8个模板,最多支持8个专家同时参与会诊。

3.2查询电子签合同文件url接口
| 名称 | 内容 | 说明 |
|---|---|---|
| 接口名称 | /txqian/getFlowFileUrl | |
| 请求方式 | GET | GET请求 |
请求报文格式
| 参数名称 | 参数中文名称 | 参数类型 | 是否必填 | 备注 |
|---|---|---|---|---|
| flowId | 流程id | String | 是 |
报文响应格式:
| 参数名称 | 参数中文名称 | 参数类型 | 是否一定存在 | 参数说明 | 备注 |
|---|---|---|---|---|---|
| currTime | 服务器时间 | Long | 是 | 时间戳 | |
| message | 返回消息 | string | 否 | ||
| state | 状态码 | int | 是 | 1000:成功 | |
| data | 数据 | String | 否 | url地址,有效期五分钟 |
响应示例:
{
“state”: 1000,
“message”: “”,
“currTime”: 1,
“data”: “”
}
3.3电子签流程回调接口
| 名称 | 内容 | 说明 |
|---|---|---|
| 接口名称 | /txqian/callBackFlow | |
| 请求方式 | POST | POST接收数据 |
请求报文格式
| 参数名称 | 参数中文名称 | 参数类型 | 是否必填 | 备注 |
|---|---|---|---|---|
| encrypt | 数据 | String | 是 | base64后的密文,解密后是CallBackInfoModel类型 |
| CallBackInfoModelr参数名称 | 中文名称 | 参数类型 | 是否必须 | 备注 |
|---|---|---|---|---|
| msgId | 回调消息id | String | 是 | |
| msgType | 回调消息类型 | String | 是 | |
| msgVersion | 回调消息版本号 | String | 是 | |
| msgData | 回调消息结构体 | Object | 是 | 不同的回调消息,结构不同 |
报文响应格式:
| 参数名称 | 参数中文名称 | 参数类型 | 是否一定存在 | 参数说明 | 备注 |
|---|---|---|---|---|---|
| currTime | 服务器时间 | Long | 是 | 时间戳 | |
| message | 返回消息 | string | 否 | ||
| state | 状态码 | int | 是 | 1000:成功 | |
| data | 数据 | Object | 否 |
响应示例:
{
“state”: 1000,
“message”: “”,
“currTime”: 1,
“data”: null
}
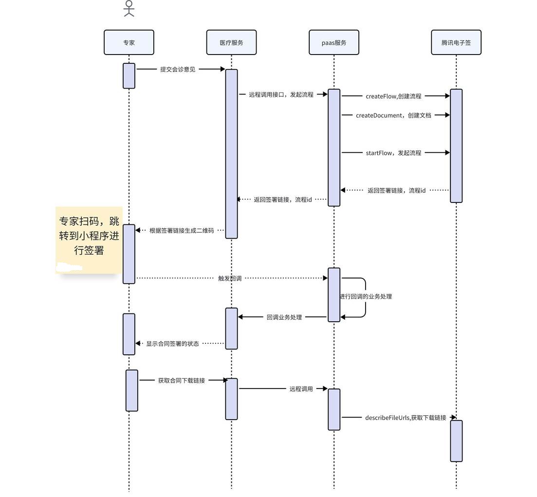
3.4项目对接时序图
需要从用户操作开始——>业务系统接口——>腾讯接口——>回调
